Получение сведений о балансе и пополнение счета
Возможности
Получение сведений о балансе
авторизация по любому параметру аккаунта абонента (PHONE,CONTRACT_ID,UID,BILL_ID)
Пополнение счета используя карточки пополнения
Окрытие кредита
Пополнение с карточки оплат (если есть модуль cards)
Прием заявок на тех.поддержку
Получение информации о предоставляемых акциях и услугах
Мультиязычный интерфейс
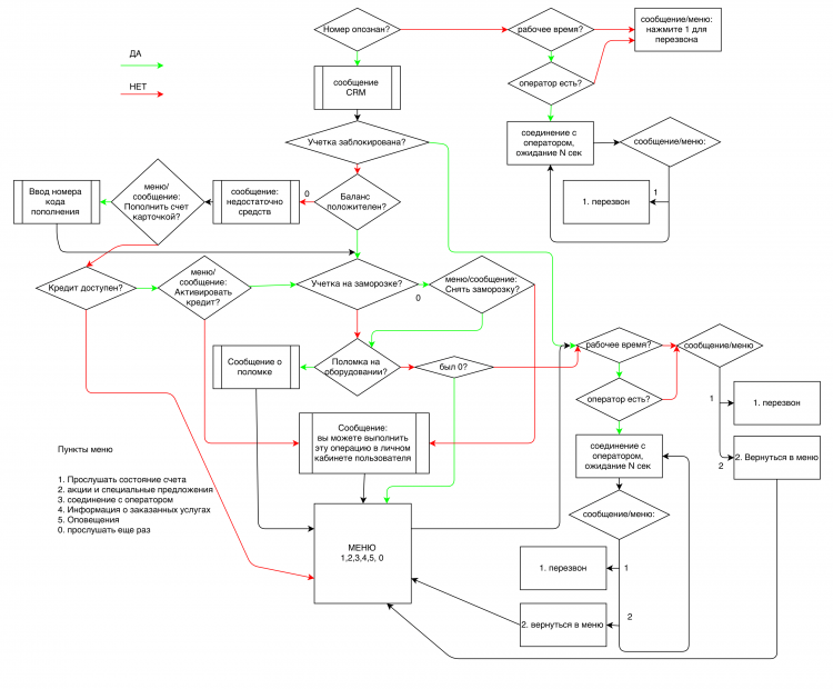
Алгоритм работы программы
Настройка
Установить Perl Asterisk::AGI интерфейс.
Скопировать программу оповещения
cp ivr.agi /usr/abills/Abills/modules/Callcenter/ chmod +x /usr/abills/Abills/modules/Callcenter/ivr.agi
Прописать в extensions.conf
[default]
exten => 100,1,AGI(/usr/abills/Abills/modules/Callcenter/ivr.agi,${CALLERID(num)})
; call operator
exten => _X.,n,Goto(app-announcement-6,s,1)
При звонке система автоматически старается распознать абонента по его номеру в карточке персональной информации (не путать с номером сервиса Voip), если это не удаётся - абоненту предлагается ввести другой параметр авторизации. По умолчанию, второстепенный параметр авторизации это поле пароля. Также можно определить любой другой параметр для авторизации указав его в опции $conf{CALLCENTER_PIN_VERIFY_PARAM} (PHONE / PASSWORD / CONTRACT_ID, или любое информационное поле). Если при определении по номеру система находит больше одного абонента, то предлагает ввести пароль для аутентификации абонента.
Мультиязычность
При подключении абонента система предлагает ему выбрать удобный для него язык. По умолчанию используется язык системы, который указан в конфигурационном файле. Для определения языков нужно определить переменную.
$conf{'CALLCENTER_IVR_LANG'} = 'ru:russian:русский;uk:ukraine:українська;en:english:english';
Формат
короткое название:название файла локализации:название языка
По умолчанию
$conf{'CALLCENTER_IVR_LANG'}='ru:russian:русский';
Пополнение счета
Если включён модуль Cards, после прохождения авторизации, абоненту предлагается ввести пин-код карточки пополнения.
Для озвучивания предложений система использует программу googletts
googletts.agi нужно установить в каталог /usr/abills/Abills/modules/Callcenter/
Если googletts.agi находится в другой папке, можно задать путь в переменной $conf{CALLCENTER_GOOGLETTS}='/usr/abills/Abills/modules/Callcenter/googletts.agi';
Также нужно установить перл модуль LWP/UserAgent.pm
Информация о бонусных программах
Включить информацию о бонусных программах и рекламу услуг
$conf{CALLCENTER_IVR_MARKETING}='путь к воспроизводимому файлу';
Другие опции
| $conf{CALLCENTER_IVR_MSGS_CHAPTER}=1; | Раздел сообщений для голосовых сообщений |
|---|---|
| $conf{CALLCENTER_IVR_WELCOME}='_WELCOME'; | Приветствие. (По умолчанию _WELCOME %FIO%) Если указать $conf{CALLCENTER_IVR_WELCOME}='%FIO% Вас приветсвует компания XYZ'; Система вместо маркера %FIO% будет зачитывать ФИО абонента |
| $conf{CALLCENTER_IVR_UNAUTH_REDIRECT}=1; | Перенаправлять неавторизованных абонентов на службу поддержки. Екстеншин службы поддержки должен идти сразу за екстеншином balance_recharge |
| $conf{CALLCENTER_IVR_MULTI_AUTH}='_PHONE2'; | Список дополнительных полей для идентификации абонента, поля нужно указывать заглавными буквами через запятую |
| $conf{CALLCENTER_IVR_OPERATOR_CALL}='ext-group,700,1'; | Вызов оператора. Если нет этой опции система просто завершает работу ivr и переходит к следующему правилу extensions.conf |
| $conf{CALLCENTER_IVR_RECORD_PATH}='/usr/abills/Abills/templates/ivr_record/'; | Если включена эта опция, то вызовы операторов будут записываться в файл в данную папку. Файл будет иметь вид ДАТА-ВРЕМЯ-НОМЕР_ЗВОНЯЩЕГО.wav |
| $conf{CALLCENTER_IVR_SKIP_AUTONUM}=1; | Убрать автономерацию меню |
| $conf{CALLCENTER_IVR_MONEY_FILE}=1; | Считывание денежных счетов из файла (по умолчанию читается из google) |
| $conf{CALLCENTER_IVR_MENU_TABLE}='callcenter_ivr_menu_new'; | Использовать альтернативную таблицу для IVR меню. Используется для создания нового меню или тестирования. создать новую таблицу: CREATE TABLE IF NOT EXISTS callcenter_ivr_menu_new LIKE callcenter_ivr_menu; |
| $conf{CALLCENTER_SKIP_GID}='1,2,43,10'; | Игнорировать абонентов этих групп. Работать с ними как с неопознаными |
Работа с сервисом
Режим отладки
Включение режима отладки $conf{CALLCENTER_IVR_DEBUG}
| 1 | Режим уведомлений |
|---|---|
| 2 | Режим отладки |
Отладочные данные записываются в файлы abills/var/log/ivr.log
Список звуковых файлов
По умолчанию система использует googlet для чтения звуковых маркеров. Но можно записать собственные звуковые файлы в формате wav (44100Khz 16 bit) или gsm в каталог abills/var/ivr/ru.
Если нужно использовать несколько языков, тогда создайте дополнительные каталоги с файлами
abills/var/ivr/uk - для украинских
abills/var/ivr/en - для английских
Список маркеров
| ADDITIONAL_SERVICES | Дополнительные услуги |
|---|---|
| ADD_ERROR | Ошибка пополнения |
| APPLICATION_ACCEPTED | Заявка принята |
| APPLICATION_DECLINED | Заявка отклонена. Обратитесь к администратору |
| ASTERISK | Звёздочка |
| AUTH_ERROR | Ошибка авторизации. Попробуйте ещё раз |
| BRUTE_ATACK | Перебор паролей |
| CHOOSE_LANGUAGE | Выберите язык |
| CREDIT | Кредит |
| CREDIT_CHARGE | За открытие кредита с вас будет снято |
| CREDIT_OPENED | Кредит открыт |
| CREDIT_POSSIBILITY | У Вас есть возможность открыть кредит на |
| CREDIT_POSSIBILITY_OVER | Вы исчерпали возможность получения кредита |
| DAYS | Дни |
| DEPOSIT | Депозит |
| DLYA | Для |
| ENTER_PASSWORD | Введите пароль |
| ERR_WRONG_DATA | Неверные данные |
| GOOD_DAY | Добрый день |
| INTERNET_ACTIVE | Услуга интернет активна |
| MAIN_MENU | Главное меню |
| MESSAGE_AFTER_SIGNAL | Оставьте сообщение после сигнала |
| NAS_DISABLED | Коммутатор отключен |
| NAS_TECH_WORK | Ведутся технические работы на коммутаторе |
| NEGATIVE_BALANCE | У вас отрицательный баланс. Пополните счет пожалуйста. Текущий баланс |
| NOT_EXIST | Не существует |
| PAYMENT_ADDED | Указанная сумма добавлена на счет |
| PIN_SHARP | Для пополнения счёта введите пин и нажмите решетку |
| PRESS | Нажмите |
| PRESS_ONE_TO_OPEN_CREDIT | Для открытия кредита нажмите один |
| PRESS_TWO_FOR_ENTER | Для входа нажмите два |
| REPLAY_MENU | Повторить меню |
| STATIC_IP | Статический IP адрес |
| STEP | Шаг |
| TARIFF_PLAN | Тарифный план |
| TELEPHONY_ACTIVE | Услуга телефонии активна |
| TRY_AGAIN | Попробуйте ещё раз |
| TV_ACTIVE | Услуга телевидение активна |
| UNKNOWN_USER | Неизвестный абонент |
| WELLCOME | Добро пожаловать |
| YOUR_BALANCE | Ваш баланс |
| YOU_ARE_NOT_AUTHORISED | Вы не авторизированы |
Установка дополнительного ПО
Ubuntu
apt-get install sox apt-get install mpg123
Freebsd
pkg install sox pkg install mpg123




