Войти
АСР Казна-39
Пространства
Чтобы выполнить поиск, нажмите ВВОД
Помощь
Помощь онлайн
Сочетания клавиш
Мастер настройки RSS
Что нового
Информация о Confluence
Войти
Разработчикам
Редактировать подробные данные пространства
Страницы
Блог
Быстрые ссылки
Статьи с инструкциями
Дочерние страницы
Telegram Bot API разработчикам
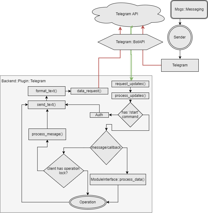
Схема работы Telegram бота
Просмотр страниц
Настроить
Инструменты для пространства
В
ложения (1)
История Страницы
Информация о странице
Решённые комментарии
Открыть в иерархии
Просмотреть исходный
Экспорт в PDF
Экспорт в Word
Страницы
Программный Интерфейс
Telegram Bot API разработчикам
Ссылки JIRA
Схема работы Telegram бота
Создана пользователем
пользователь-3ff02
. Последнее обновление:
окт. 19, 2018
Время чтения: 1 мин.
Нет меток
Обзор
Инструменты контента
{"serverDuration": 143, "requestCorrelationId": "99fc78c6ed040078"}